企业信息

INFORMATION

企业信息

法人代表:汪阳

注册地址:浙江省杭州市拱墅区东方茂商业中心1幢14楼D区1466室

所属行业:软件和信息技术服务业

更多行业:应用软件开发,软件开发,软件和信息技术服务业,信息传输、软件和信息技术服务业

联系我们

电话:-

地址:浙江省杭州市拱墅区东方茂商业中心1幢14楼D区1466室

公司简介

-

公司简介

硬技术强韧性支撑民企海外突围,技术服务铸就全球竞争力

经营范围

SCOPE

一般项目:技术服务、技术开发、技术咨询、技术交流、技术转让、技术推广;互联网销售(除销售需要许可的商品);信息咨询服务(不含许可类信息咨询服务);量子计算技术服务;物联网技术研发;物联网技术服务;信息技术咨询服务;会议及展览服务;云计算装备技术服务;汽车装饰用品销售;销售代理;机械设备销售;文艺创作;广告制作;广告发布;日用百货销售;针纺织品及原料销售;项目策划与公关服务;数据处理和存储支持服务;摄像及制作服务(除依法须经批准的项目外,凭营业执照依法自主开展经营活动)。许可项目:第二类增值电信业务(依法须经批准的项目,经相关部门批准后方可开展经营活动,具体经营项目以审批结果为准)。

产品列表

PRODUCT

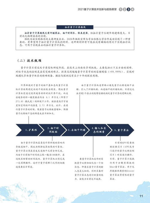
量子计算 下一代科技革命的关键引擎

量子计算 下一代科技革命的关键引擎

更新时间:2026-04-12 21:14:56

友情链接: 水产品冷冻加工 工程和技术研究和试验发展 不锈钢毛细管 净水设备 数据分析与处理 网吧 技术服务 植物提取物 工业互联网数据服务 应用软件开发 计算机 工程管理服务 红木家具 软件开发 网络技术服务 建筑工程 文艺创作服务 蔬菜 手机维修服务 物联网设备的设计 咨询策划服务 文具用品批发 搬家服务 缝钢管 人工智能双创服务平台 食品 木工机械 电子产品 品牌策划 金属材料 医学研究和试验发展 企业管理咨询 技术服务 信息技术咨询服务 从事智能科技领域内的技术开发 运输车 建筑建材 如志愿志愿填报系 互联网信息咨询 技术转让 家禽技术服务 信息技术咨询服务 健身休闲活动 数据处理和存储服务 会议服务 发布广告 网络技术服务 网络与信息安全软件开发 智能科技 软件开发 技术交流 展览展示会务服务 内外墙涂料 集装箱 互联网安全服务 网站建设 软件销售 计算机系统集成 气动执行器 服饰 实验小学 环保科技 钢板 北京凯骅信息科技有限公司 广州玲翘实业有限公司 深圳融行信息技术有限公司 北京恳尼蒂商贸有限公司 亚松电子商务(上海)有限公司 昆明扭枢商贸有限公司 沭阳县韩山镇艾艳尚茶餐厅 德州市德城区做办麻粮食收购站 上海科基洲网络科技有限公司 北京梦迈科技有限公司 山西梓渲电子科技有限公司 成都思古科技有限公司 青海大愚信息科技有限公司 深圳市共保科技有限公司 湖南沅帆机械制造有限公司 广州市军霸建材科技有限公司 深圳市福田区茗月生鲜百货商行 山东鑫普智能科技有限公司 中原环资科技有限公司 上海咏景毅商贸有限公司 河北消罕生物科技有限公司 江苏网进科技股份有限公司 昆明八扇门网络科技有限公司 重庆市潼南区鸿发园林有限公司 苏州管慧数据科技有限公司 上海洛宇柒广告有限公司 承德创意互动网络科技有限公司 广东新时代物业管理服务公司 颜刚核雕艺术 浠水县百客之家装饰店 北京啸领科技有限公司 深圳市智多鑫企业服务有限公司 襄阳华美医疗美容门诊部 浙江自贸区锐赛医学检验实验室有限公司 上海瑞好管业有限公司 河北元日贸易有限公司 北京沃格隆建筑工程有限公司 天气预报 揭阳市精彩广告有限公司